二十一世纪公益基金会-[官网]  
邮箱 微信
志愿服务
 
   
   
 
工作报告
审计报告
公益收支
法律法规
管理制度
通知公告
理事监事受薪情况
志愿者注册
志愿团队在线注册
公益协作组织公示
信息查询
工作报告 您当前的位置: 网站首页> 信息公开 > 工作报告 >
25年年度工作报告
发布时间:2026-03-30 11:07:01

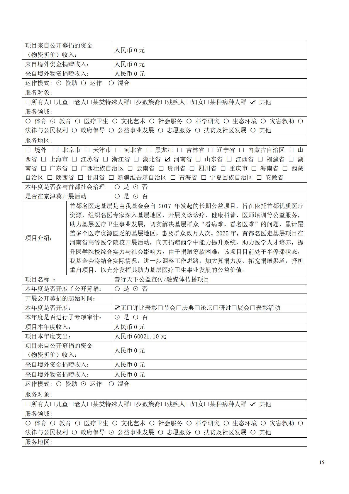
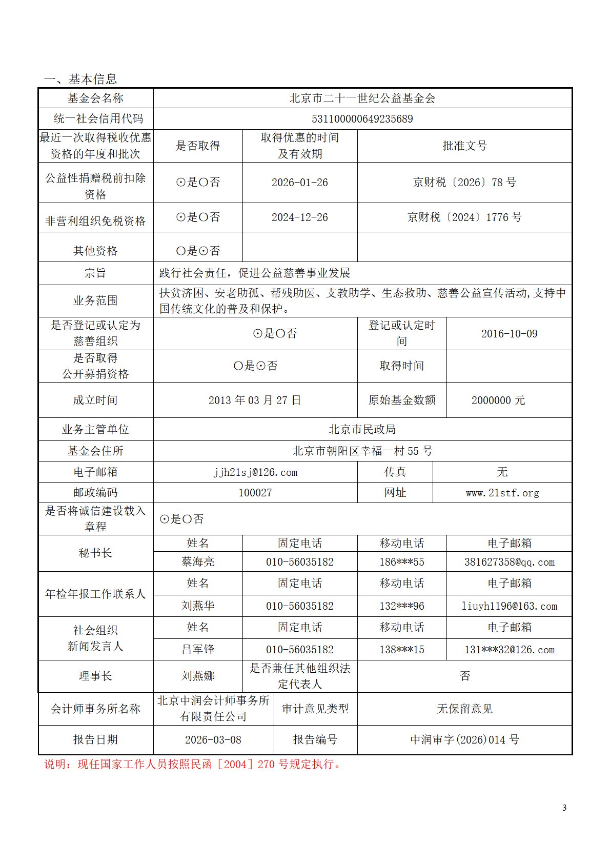
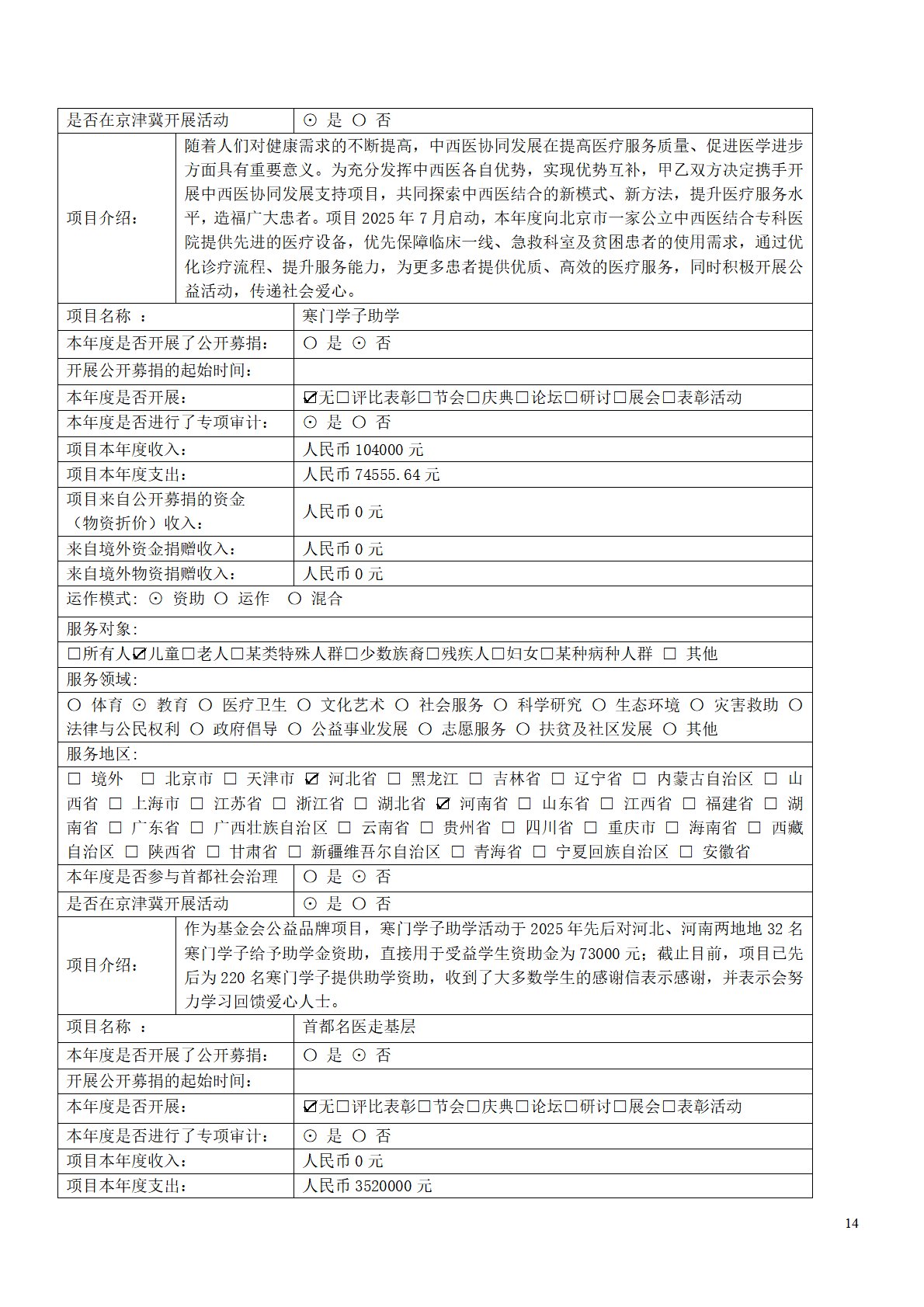
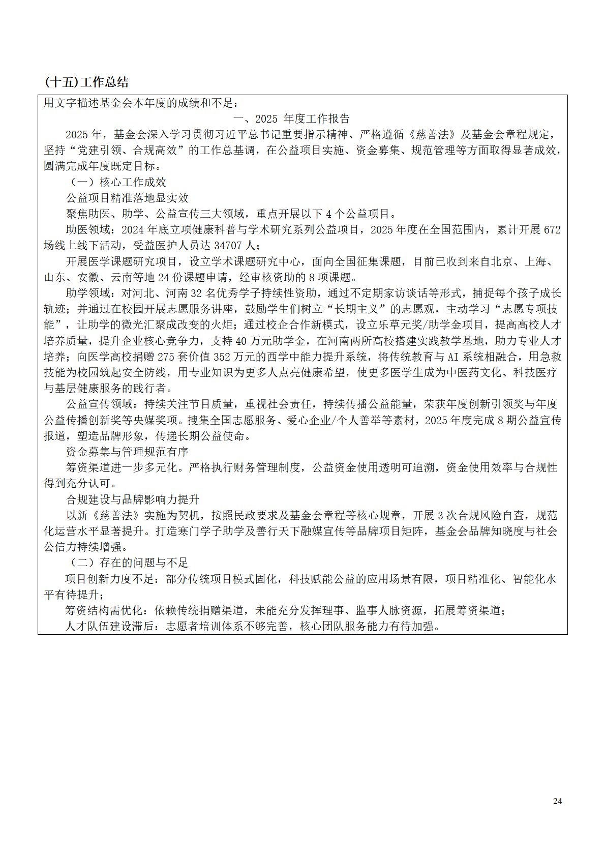
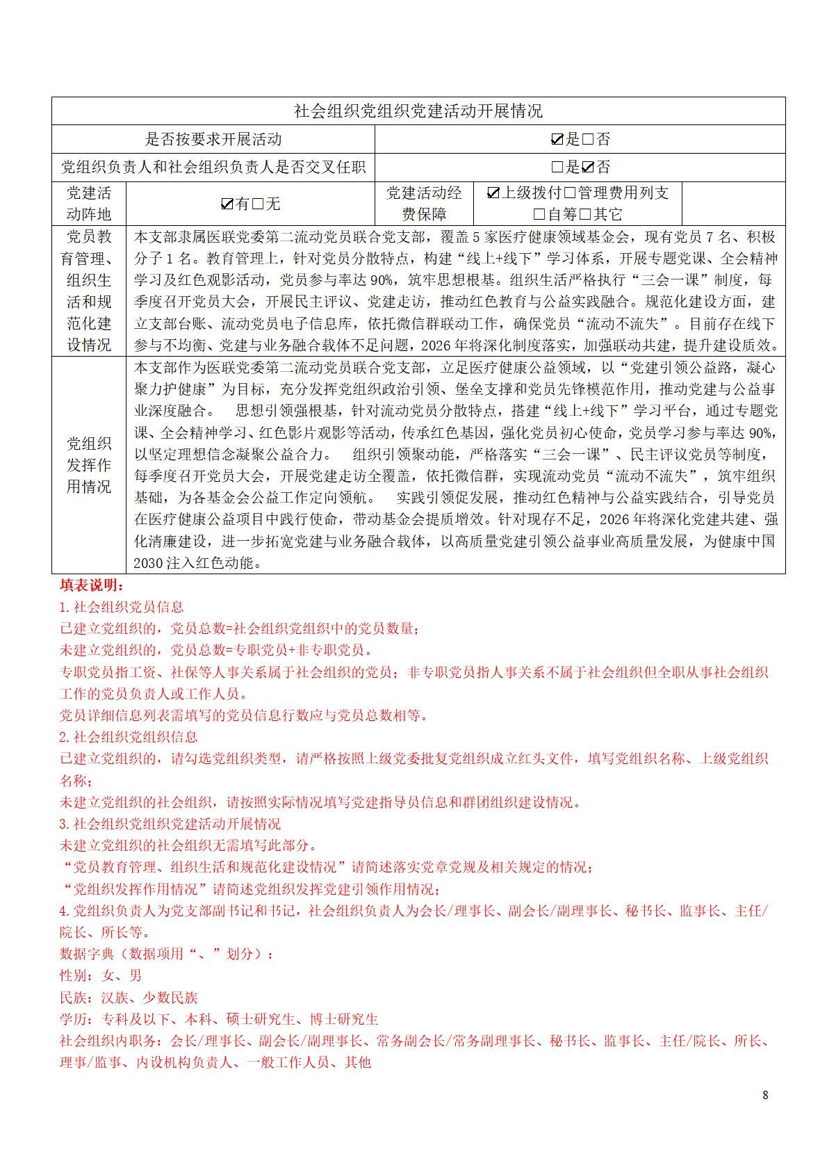
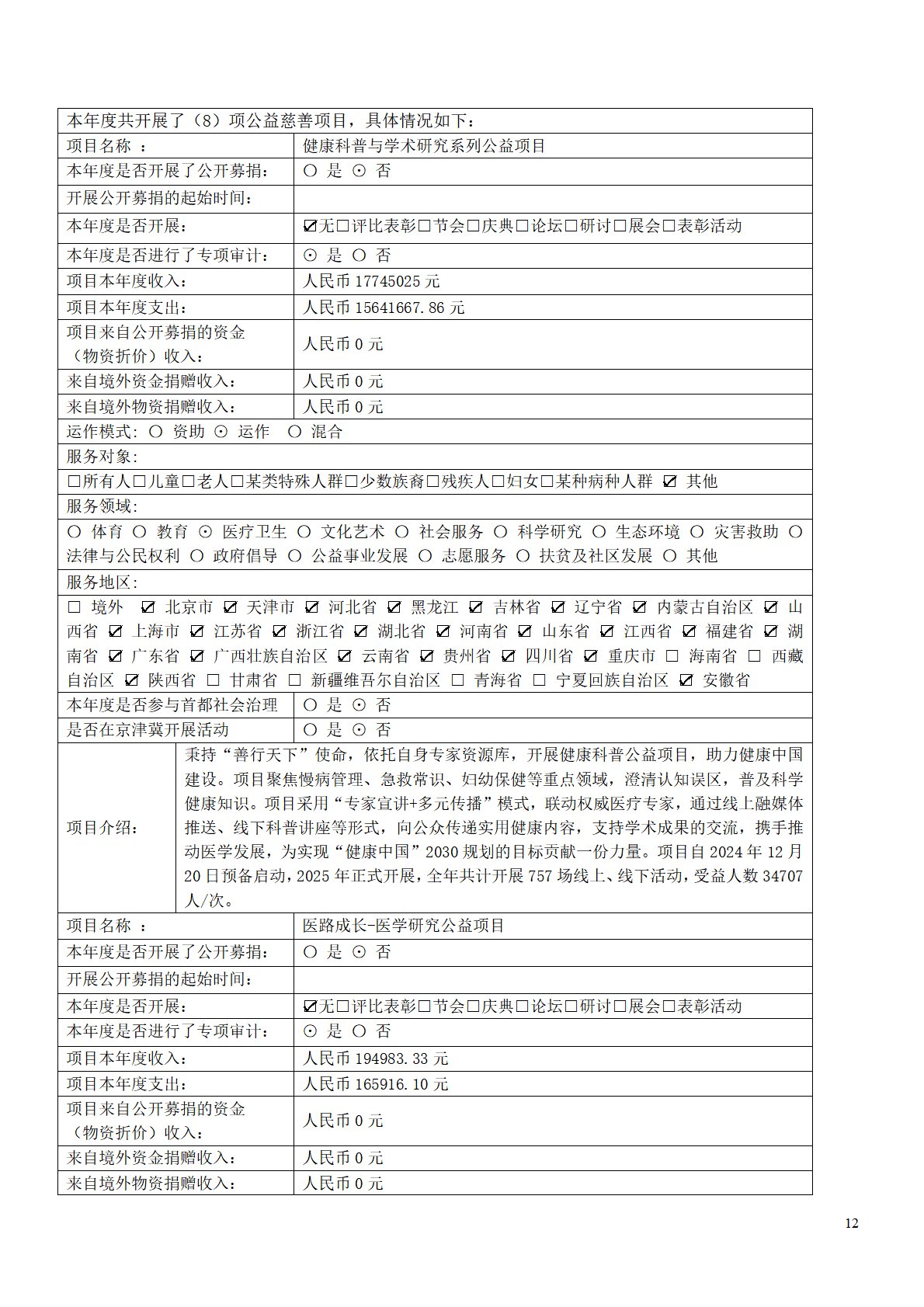
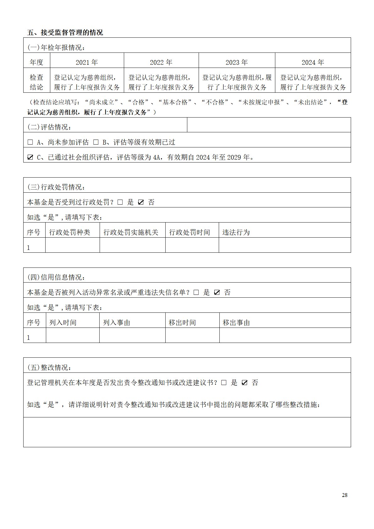
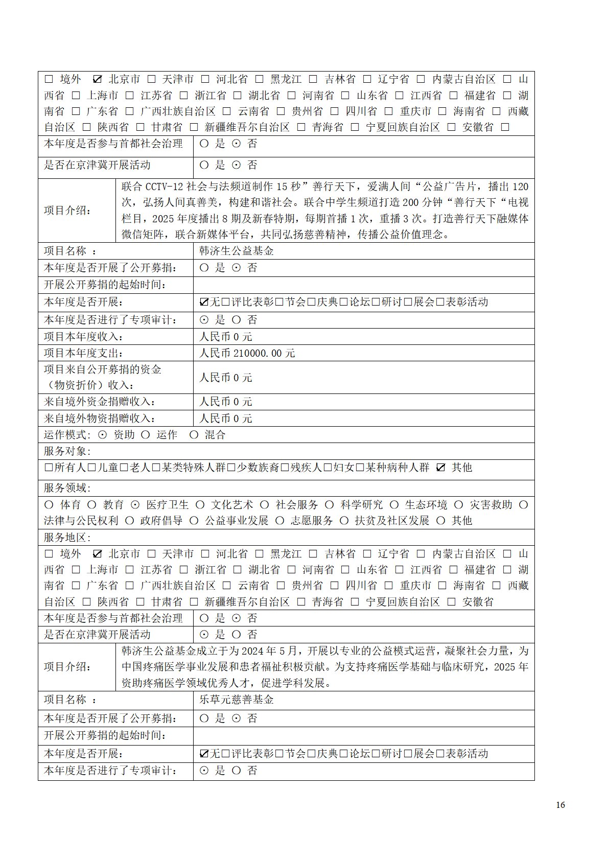
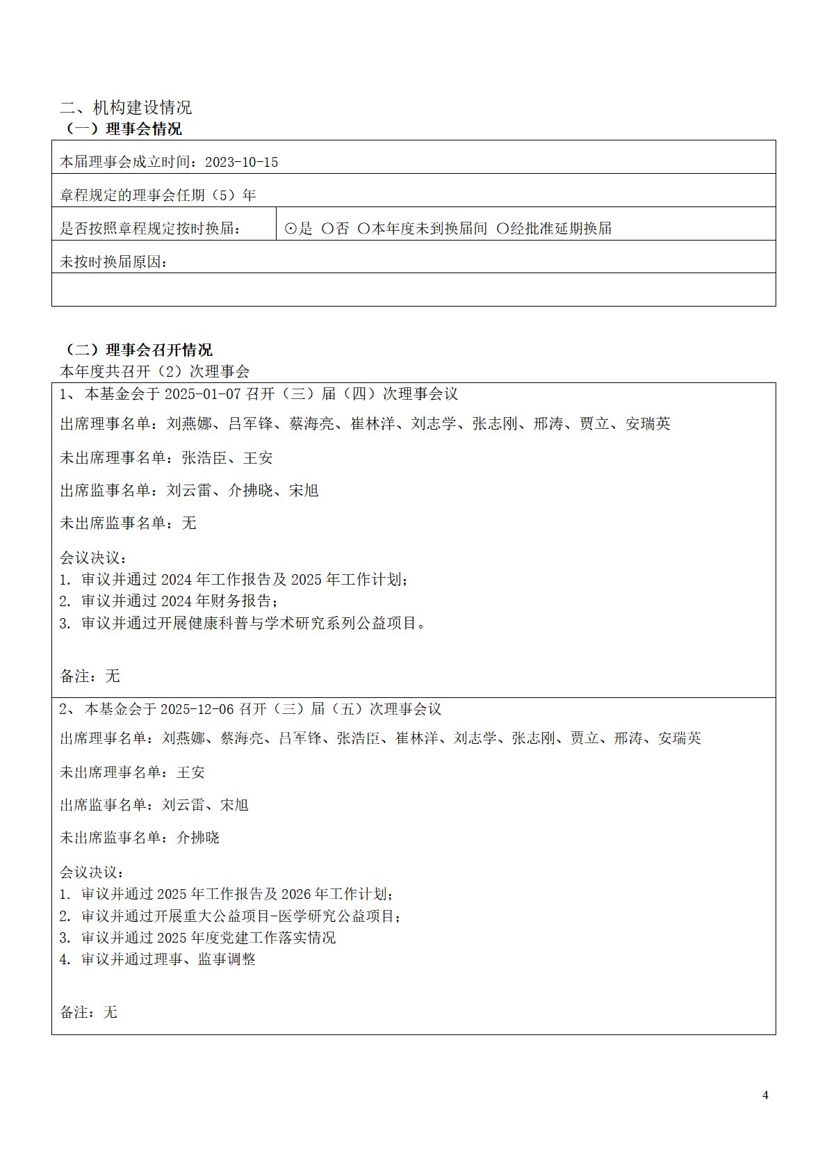
25年度工作报告(打码)-01 25年度工作报告(打码)-02 25年度工作报告(打码)-03 25年度工作报告(打码)-04 25年度工作报告(打码)-05 25年度工作报告(打码)-06 25年度工作报告(打码)-07 25年度工作报告(打码)-08 25年度工作报告(打码)-09 25年度工作报告(打码)-10 25年度工作报告(打码)-11 25年度工作报告(打码)-12 25年度工作报告(打码)-13 25年度工作报告(打码)-14 25年度工作报告(打码)-15 25年度工作报告(打码)-16 25年度工作报告(打码)-17 25年度工作报告(打码)-18 25年度工作报告(打码)-19 25年度工作报告(打码)-20 25年度工作报告(打码)-21 25年度工作报告(打码)-22 25年度工作报告(打码)-23 25年度工作报告(打码)-24 25年度工作报告(打码)-25 25年度工作报告(打码)-26 25年度工作报告(打码)-27 25年度工作报告(打码)-28 25年度工作报告(打码)-29 25年度工作报告(打码)-30 25年度工作报告(打码)-31

(编辑:基金会网络部)

     
     
     
      Copyright@2020 www.21stf.org All Rights Reserved
    地址:北京市朝阳区幸福一村55号 电话:010-56035182 邮箱:jjh21sj@126.com
    版权所有:二十一世纪公益基金会 ICP备案:京ICP备13023250号-1